|     |  
 
  登录我的图书馆   |     |    旧版
欢迎访问四川农业大学图书馆官方网站!
分类
检索
 
 
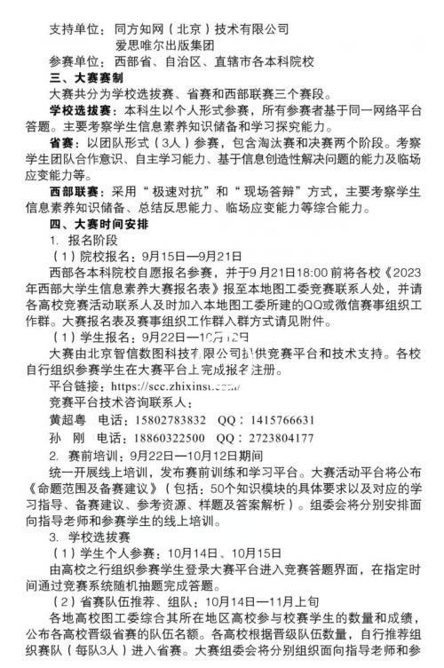
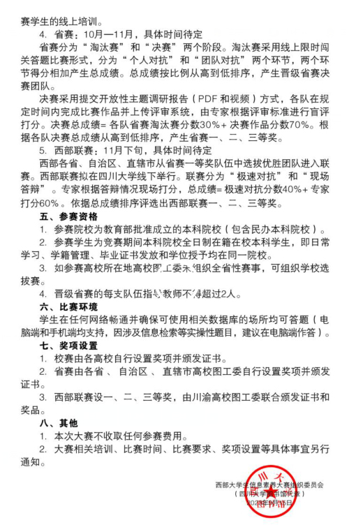
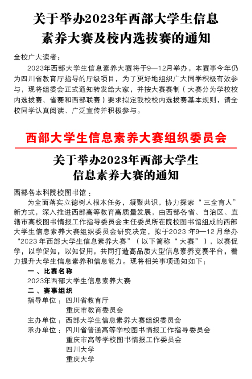
《2023年西部大学生信息素养大赛》校内选拔赛开赛通知
发布时间:2023年09月25日作者:图书馆阅读: 加入收藏 】【 字体:
 

四川农业大学“2023年西部大学生信息素养大赛”

校内选拔赛规程及注意事项

一、 报名时间: 9月22日-10月12日

        参赛同学在平台:https://scc.zhixinst.com/ 上完成报名注册。

        特别提醒:报名参赛同学请务必加入“23年信息素养大赛交流群(782655060)”便于交流和发放相关通知,并按“专业班级+姓名”修改昵称名片。

二、 赛前培训: 9月22日-10月12日期间(详情见组委会通知)

三、比赛时间 : 10月14日、10月15日

        学生个人参赛、独立完成和计分,参赛学生登录大赛平台进入竞赛答题界面,在指定时间通过竞赛系统随机抽题完成答题。

四、参加省赛人员确定原则 

        图书馆根据组委会给定我校参加省赛队伍情况,原则上按校内选拔赛成绩由高到低、答题时长和组队方便情况等综合考虑,最终确定参加省赛人员。

五、奖项设置

        1、所有报名参加校内选拔赛且有组委会比赛平台反馈有效成绩记录的获二课基础分0.5分。

        2、晋级省赛、西部联赛获二课基础分1分,获得名次者二课附加2-4分,同时除了组委会颁发证书和奖品外,图书馆另外给予100-500元奖金。

六、大赛校内负责人及指导老师

        总负责人:黄映国(成都) 电话:13880283525 QQ:2748305

        各校区负责人或指导老师:

        成都校区:黄映国 电话:13880283525 QQ:2748305

        雅安校区:郭晓彬 电话:13608265192 QQ:501212445

        都江堰校区:唐 艳  电话:15982097641 QQ:39490505


                                                                                              四川农业大学图书馆

                                                                                                 2023年9月21日


 附:组委会大赛通知


《2023年西部大学生信息素养大赛》校内选拔赛开赛通知

《2023年西部大学生信息素养大赛》校内选拔赛开赛通知

《2023年西部大学生信息素养大赛》校内选拔赛开赛通知


 
来源:图书馆| 1 回顶端 | 1 打印本页 | 1 关闭窗口       
 
 
本站由四川农业大学图书馆信息技术部制作与维护 TEL:0835-2887667
    Copyright © 2019+ 建议分辨率1280*960,浏览器IE10+